2024-03-03 18:58:01 来源:bevictor伟德 浏览数:0
2024年2月29日,The Plant Cell在线发表了bevictor伟德张忠华团队题为“Identification and functional characterization of conserved cis-regulatory elements responsible for early fruit development in cucurbit crops”的研究论文,系统研究了葫芦科瓜类作物的保守调控元件,发现了瓜类物种果实(瓠果)发育的通用调控元件,可精准控制基因表达的时间和位置进而调控果实发育,为研究果实发育和果实外观品质育种提供了重要的候选调控元件,也为研究调控元件的演化和功能提供了重要信息。

基因是决定生物性状的重要遗传物质基础,但编辑操作基因编码区域经常带来其它性状改变,限制了基因在生物育种中的应用。精确控制基因在特定时间和特定位置表达可精准控制性状的改变,故非编码区域的调控元件是调控基因特异时空表达的关键元素,是微调基因表达和创建定制表型的理想育种靶标,也是近年来国际生物育种领域研究的热点和难点。
葫芦科包括许多重要的经济物种,如黄瓜、甜瓜、西瓜、冬瓜、南瓜和苦瓜等,这些物种的果实都为瓠果,由下位子房发育而来,在形态建成中具有相似的生物学过程,因此果实发育应该也有共同的基因和调控元件决定。已有研究表明,葫芦科瓜类物种具有功能保守的同源基因可以影响果实发育,但是否存在功能保守的调控元件控制果实发育鲜有报道,也限制了已发现基因的育种应用。
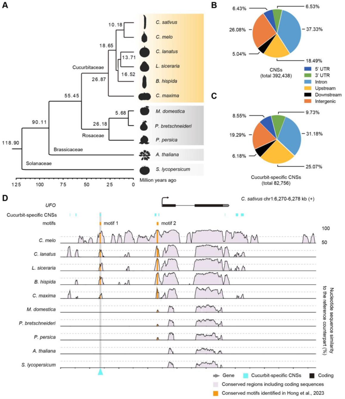
研究人员首先对6个葫芦科物种(黄瓜、甜瓜、西瓜、葫芦、冬瓜和南瓜)、3个蔷薇科物种(苹果、梨)、1个茄科物种(番茄)和模式物种拟南芥全基因组进行了系统的比较基因组分析,鉴定了39万个保守的非编码区调控元件序列区域,其中8万个为葫芦科特有,可能调控葫芦科物种的特异性状(图1),这为研究果实发育和葫芦科特异性状提供了候选的调控元件序列区域。
葫芦科作物果实发育一般都经历两个时期:细胞快速分裂期和细胞快速膨大期,针对这2个发育时期和果实的2个关键部位(心腔和果肉),研究人员利用ATAC-seq技术系统分析了6个葫芦科物种(黄瓜、甜瓜、西瓜、葫芦、冬瓜和南瓜)的染色质开放区域(潜在的调控元件)和基因表达谱,在每个样品中鉴定到2-4万个染色质开放区域和可能调控的基因,这些可作为研究葫芦科果实发育的重要资源。此外,发现作为潜在调控元件的染色质开放区域在葫芦科物种间具有很强的保守性,黄瓜样品中共检测到4.7万个染色质开放区域,其中1.9万(40%)个都属于葫芦科物种间的保守序列,这为研究调控元件的演化提供了新的信息。
进一步通过对保守非编码区域和染色质开放区域的综合分析,揭示了4431个6个葫芦科物种共有的共线性同源保守调控元件,其中1687个为葫芦科特异,其可能调控附近的757个共有同源基因的表达,这些应该是葫芦科物种共有的调控瓠果发育的关键调控元件和基因。
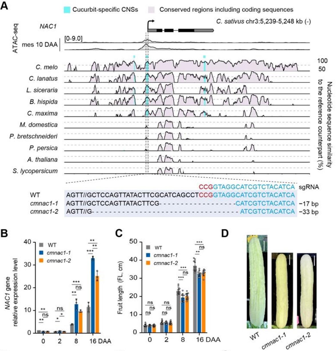
在1687个葫芦科特异性的保守调控元件中,随机选择了2个在黄瓜中进行了CRISPR基因编辑突变,发现两个突变都导致果实形状的明显改变,并且分别调控了附近NAC1和EXT-like基因的表达模式改变,证实了发现的保守调控元件可调控葫芦科物种的果实发育(图2)。此外,NAC1基因已知是控制果实成熟的明星转录因子基因,该实验第一次发现还可以控制果实发育,为该基因的新功能提供了证据。
中国农业科公司蔬菜花卉研究所已毕业博士研究生辛红佳、已毕业博士研究生刘欣、bevictor伟德柴森副教授、中国农业科公司蔬菜花卉研究所杨学勇研究员为文章的共同第一作者,中国农业科公司作物科学研究所路则府研究员、新疆农业科公司刘斌研究员等提供了帮助,bevictor伟德张忠华教授为独立通讯作者,bevictor伟德是独立通讯作者单位。研究得到了国家自然科学基金杰青和重点项目、国家高层次人才专项支持计划、山东省人民政府“泰山学者”基金的资助。
论文链接:https://doi.org/10.1093/plcell/koae064
图1 保守非编码序列(CNSs)的鉴定。

图2 黄瓜中NAC1基因上游CNS的功能验证。
鲁ICP备13028537号-5 鲁公网安备 37021402000104号
Copyright © bevictor伟德官网·(中国)唯一官方网站 版权所有
地址:山东省 青岛市 城阳区 长城路700号 邮编:266109